全景医学影像
以疑难病诊断为核心
的专业医疗服务机构
400 920 8393
标题
标题和描述
全文
首页
走进全景
集团概况
企业文化
发展历程
全景荣誉/院际合作
合作伙伴
员工风采
业务合作
医疗服务
影像检查
高枕无忧
专属医疗
全景云诊断
佲医荟
佲医荟介绍
特色科室-消化中心
中医科
心内科
心脏外科
肿瘤科
神经内科
呼吸科
胸外科
神经外科
内科
心理咨询科
普外科
消化内科
大肠外科
食管外科
内分泌科
影像科
超声科
泌尿外科
骨科
外科
妇科
科研探索
专家论文
全景影像讲堂
新闻中心
新闻中心
全景中心
新闻中心
news
新闻中心
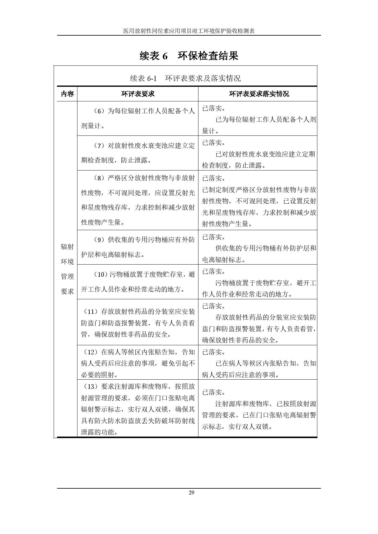
建设项目竣工环境保护验收监测表公示
时间:2018-05-01
相关新闻
全景医学影像
首页
走进全景
集团概况
企业文化
发展历程
全景荣誉/院际合作
合作伙伴
员工风采
业务合作
全景中心
上海(徐汇)中心
上海(虹口)中心
杭州中心
广州中心
重庆中心
天津中心
北京中心
成都中心
徐州中心
南京中心
郑州中心
医疗服务
影像检查
高枕无忧
专属医疗
全景云诊断
佲医荟
佲医荟介绍
特色科室-消化中心
中医科
心内科
心脏外科
肿瘤科
神经内科
呼吸科
胸外科
神经外科
内科
心理咨询科
普外科
消化内科
大肠外科
食管外科
内分泌科
影像科
超声科
泌尿外科
骨科
外科
妇科
科研探索
专家论文
全景影像讲堂
新闻中心
新闻中心
联系我们
联系方式
加入我们
400 920 8393
标题
标题和描述
全文
网站首页
全景中心
佲医荟
返回上页